体彩超级大乐透

本科生培养
您当前所在位置是: 体彩超级大乐透 >> 人才培养 >> 本科生培养 >> 教学动态 >> 正文
体彩超级大乐透 学子在2025年全国大学生统计建模大赛创历史佳绩
浏览量:

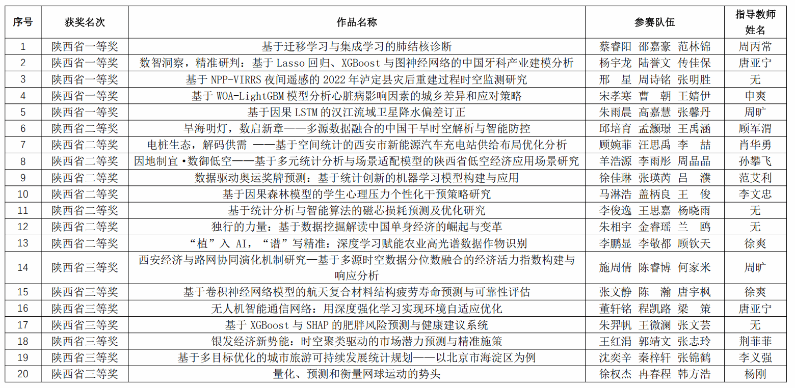
       近日,全国大学生统计建模大赛陕西省组委会公布最终成绩,西北工业大学统计建模队伍喜获佳绩,实现多项突破。体彩超级大乐透 学子在本届大赛中首次有2支队伍成功入围全国赛,并以省赛一等奖5项、二等奖8项的优异成绩,在获奖数量和层次上全面超越去年,实现"质"与"量"的双跃升。

       本届大赛竞争激烈,陕西省赛区共有1670支队伍参赛。在体彩超级大乐透 指导教师团队的悉心指导下,参赛同学凭借扎实的专业基础、创新的建模思维和出色的答辩表现,最终脱颖而出,充分展现了西工大学子优秀的学科素养与团队协作精神。

       优异成绩的背后,离不开体彩超级大乐透 教务部与各部门的全力支持和保障。在此,向长期关心、支持统计学科发展的广大师生及校友致以诚挚感谢!展望2026年,期待西工大健儿继续秉承“公诚勇毅”校训,弘扬“三实一新”校风,勇攀高峰、再创辉煌,为体彩超级大乐透 “一十百千”发展目标贡献更多力量!(图文:徐爽/编辑:常昕烨/审核:郭千桥)